FR8018代码运行问题
-
程序可以下载,可以进调试,但是无法正常运行,使用例程也是一样
程序无法执行到断点

请问这是什么原因造成的,有没有什么解决办法
-
@温良

看下进没进这个函数
-

没有进
-
-

-
@温良 你把这个编译出来的bin文件,通过串口烧录到开发板中,看下芯片跑起来了吗
-

可以下载,没有跑起来
-
@温良 【有道云笔记】富芮坤官方烧录工具使用说明
https://share.note.youdao.com/s/YIg5D1LA用这个工具,顺便把烧录的日志发下
-

-
@温良 接收别显示16进制
-
@温良 我看看都打印了什么信息
-

-
@温良 是,没跑起来,你这个例程啥也没改吗?
板子是用的我们开发板吗
-
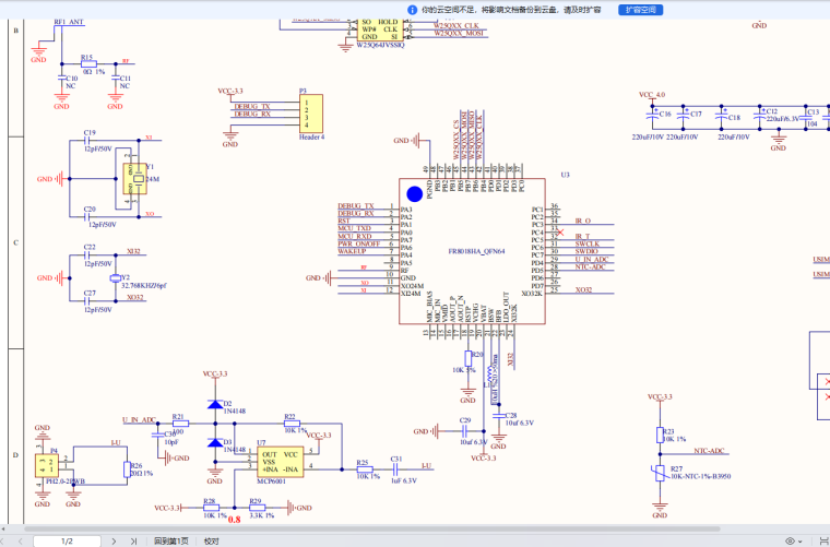
例程没有动,是刚下载的,板子是根据手册自己画的

-
@温良 测下晶振和供电
-
@zr 晶振供电都没有问题,24MHZ晶振,3.3V供电 芯片和晶振都已经换过了,还是没办法
就只有第一次测试的时候,是可以正常找到蓝牙和调试 的,第二次就不行了,然后我换了一块芯片,还是不行,然后换了晶振,现在也还是不行
-
改低点试下,24MHZ


